
▲SS31前药的化学结构及其治疗急性肾损伤的示意图
急性肾损伤是指一种由多种侵袭因素(如内毒素等)造成肾功能在短期内急性减退的临床综合征,其发病迅猛,死亡率高。大型手术、出血、严重烧伤等是主要的成因。目前针对急性肾损伤的治疗仍以早期液体复苏或肾脏替代治疗等干预为主,缺乏有效的药物治疗手段。
经过近2年的攻关,浙江大学药学院杜永忠教授课题组设计出一款精准带货、有效释放、高浓度分布、长期滞留的急性肾损伤靶向治疗药物,为临床转化提供重要基础研究。近期,这项研究成果刊发在国际知名期刊《科学进展》(Science Advances),并被《自然综述肾脏病学分册》(Nature Reviews Nephrology)重点关注。
无药可救的连锁损伤
肾小管上皮细胞是急性肾损伤最为重要的受损靶细胞。研究表明,急性肾损伤发生时,肾小管上皮细胞中活性氧会异常升高,引发线粒体损伤,进而导致细胞凋亡,在这系列的连锁反应中导致肾功能损伤。
为什么鲜有药物能够抑制这一损伤进程呢?这是因为传统的抗氧化治疗不能精准抵达肾小管上皮细胞,即便到达,因为肾脏作为人体重要的排泄器官,药物很快会被排出,无法形成高浓度覆盖进而保护受损的线粒体,停止连锁破坏。为此,杜永忠课题组通过长期开展的前药研究,试图为治疗急性肾损伤提出新方案。

▲AKI肾脏靶向载体的筛选以及L-丝氨酸修饰壳聚糖载体的肾脏分布与肾小管聚集
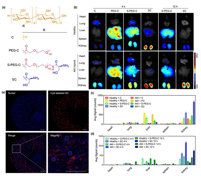
药物运载“火箭”,使命必达
杜永忠课题组创新地设计了一个药物运载火箭,将能够抑制肾小管上皮细胞线粒体发生氧化反应的抗氧化剂SS31药物,精准送达,产生效用。SS31是治疗老年性的线粒体疾病、心肌梗死的临床试验中的新药,其在肾小管上皮细胞中能够高浓度地停留,通过保护线粒体进而遏制细胞凋零。
万事俱备,就等着东风把这个药物送到急性肾损伤部位。“我们设计了有两级推进系统和有效载荷组成的运载火箭,来完成运输功能。”杜永忠介绍的这个新型结构,第一级火箭为利用正电性的低分子量壳聚糖将药物靶向到肾脏,二级火箭通过丝氨酸与急性肾损伤肾小管过表达的肾损伤分子-1(Kim-1)的相互作用靶向到肾小管上皮细胞。

▲SS31前药对AKI小鼠肾功能的改善
只是将卫星中的SS31药物运到肾小管,治疗效果还是不好,只有实现“星箭分离”,才能形成有效的给药系统。“运载火箭到达肾小管后,会与遍布其中的活性氧发生反应,进而释放SS31药物,实现星箭分离。”杜永忠介绍,这一运输药物模式,相比SS31原药,在肾脏中的分布提高了3倍,显著提高了治疗效果,减轻了损伤肾脏的氧化应激、炎症和细胞凋亡,是急性肾损伤治疗中一种有效的给药系统。“这种精确的分步靶向给药策略(器官-组织-细胞-细胞器)也可用于其他肾脏疾病的药物设计。”
作者:刘海波 柯溢能
图片:由受访团队提供
编辑:付鑫鑫
责任编辑:蒋萍
*文汇独家稿件,转载请注明出处。