点击关注文汇APP、微博、微信
文汇app
文汇公众号
文汇报微博
首页
热点
时政
娱乐
文化
城事
教育
环球
国内
笔会
健康
视频
体育
评论
科技
文汇讲堂
文汇学人
读书周报
视觉
专题
活动
文汇报
解放日报
新民晚报
上海日报
新闻晨报
东方早报
申江服务导报
i时代报
文学报
上海法治报
社区晨报
新民周刊
推荐
>
推荐
相关文章
3小时400多签名,这块通告板令人泪目!上...
【手把手教您网上信访①】多种网上信访渠...
金平:与新中国民法事业同行 | 兴亡匹夫...
【新时代新作为新篇章】高水平地方高校建...
美司法部长塞申斯被迫辞职,特朗普终向“...
推荐文章
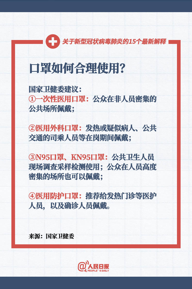
必看!关于新型冠状病毒感染的肺炎的15个...
战瘟神!雷神山来了!
一图读懂预防新型冠状病毒感染口罩如何选...
古人如何对付带来瘟疫的鼠类宿主动物?
这是最好的时代,也是最坏的时代
我们在中国一切安好——三位在华外籍人士...
日本人眼中的3大美女,第2名在中国很有名...
二战中最奇葩“装死男”:挂教堂上装死保...
单位食堂 吃出了高考的感觉
有情有义的重耳流亡路上有世态炎凉也有红...
排行榜
南怀瑾:人生不能犯的三个错误
潜伏在中国高层的九大间谍大案
蒋勋:住在简陋平房里,却过着最富足的生活
《纽约时报》:为什么名校毕业的亚裔孩子...
中国五千年5大历史定律,也是人生定律
孔子:一个人是否值得深交,需看清楚这5点
张爱玲的“塑料姐妹情”:“好友”背后杠...
陈超:疫情防控阻击战中的信息情报
最具牺牲精神的英国小村庄:阻击黑死病,...
逼走两任国家总理,烧外交部长豪宅,砸鲁...
必看!关于新型冠状病毒感染的肺炎的15个最新解释
日期:2020年02月05日 13:35:50 作者:半岛网
声明:转载此文是出于传递更多信息之目的。若有来源标注错误或侵犯了您的合法权益,请作者持权属证明与本网联系,我们将及时更正、删除,谢谢。
文汇网 ● 版权所有 All Rights Reserved ICP许可 沪 B2-20150001 号 Copyright(c)2004 沪公网安备 31010602000205号