2月27日,《自然》期刊在线发表了题为《两个保守的表观遗传调控因子妨碍健康衰老》的研究论文,该研究由中国科学院脑科学与智能技术卓越创新中心(神经科学研究所)、上海脑科学与类脑研究中心、神经科学国家重点实验室蔡时青研究组与中国科学院上海巴斯德研究所江陆斌研究组合作完成。
衰老是生物体随时间推移各项生理功能逐渐退化,最后死亡的生理过程;衰老也是一些慢性疾病,如阿尔兹海默氏症、癌症、糖尿病最大的风险因素。健康长寿是人类美好梦想。目前科学家已经发现有上百个基因可以延长寿命,对长寿的生物学机理有了一定的认识。然而,延长寿命应以延缓老化,保持健康的行为和认知能力为前提,最近研究表明延长寿命不一定延缓衰老过程中的行为能力和认知功能退化。因此,如何实现老年人口在延长寿命的过程中保持健康的状态,减少失智或者生活不能自理的失能老人是亟待解决的,也是极具挑战的重要问题。
蔡时青研究组前期工作阐明了长寿基因不一定延缓衰老过程中动物的行为退化,发现提高神经递质可改善老年动物行为能力(Yin et. al.Journal of Neuroscience,2014),老年时期神经递质功能不同是个体之间存在衰老速度差异的重要原因(Yin et. al.Nature, 2017)。
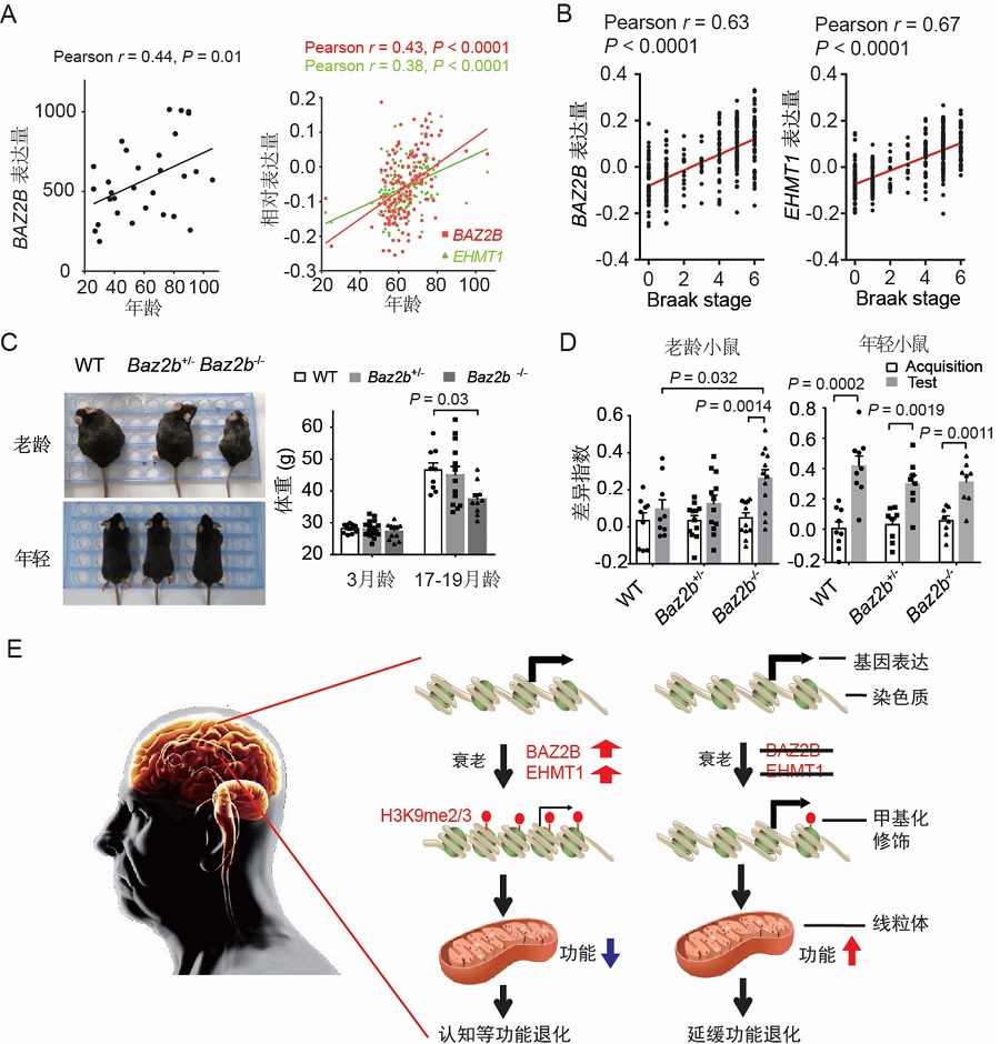
在本项研究中,蔡时青研究组与江陆斌研究组合作,结合秀丽隐杆线虫、小鼠两种模式动物和人类大脑基因表达数据库寻找抗衰老靶标基因,解析衰老的调控机制。秀丽隐杆线虫是一种可以独立生活的微小动物(成虫体长仅1毫米),其遗传背景清楚、生活史短、行为清晰,是目前研究衰老的重要模式生物。研究人员首先利用秀丽线虫生活周期短的特点,以神经递质功能变化为指标,在全基因组水平上进行筛选、寻找调控衰老的基因,获得了59个候选基因。通过构建这些候选基因之间的相互作用网络,发现其中两个表观遗传调控因子BAZ-2和SET-6位于该调控网络的关键节点,并且主要表达在神经系统中。降低BAZ-2和SET-6功能显著提高老年线虫的神经递质水平,延缓衰老过程中线虫的行为功能退化。BAZ-2和SET-6人的同源基因分别为BAZ2B和EHMT1。在人类大脑中,BAZ2B和EHMT1的表达量随衰老逐渐增加,且与阿尔兹海默氏症病情进展呈正相关。另外,降低Baz2b的功能可以提高老年小鼠的认知功能,并缓解小鼠随年龄体重增加的现象。这些结果表明BAZ2B和EHMT1是重要的调控衰老进程的因子,是新的抗衰老靶标基因。
线粒体是细胞的能量工厂,衰老过程中线粒体功能下降是组织功能退化的重要原因。研究人员发现,BAZ-2/BAZ2B和SET-6/EHMT1通过调控线粒体功能改变衰老进程。BAZ-2/BAZ2B和SET-6/EHMT1结合线粒体功能相关基因的启动子区域,改变组蛋白的表观遗传修饰,进而调控这些基因表达。降低BAZ-2/BAZ2B和SET-6/EHMT1功能提高线虫或小鼠大脑的线粒体功能,这是老年线虫/小鼠维持较高行为能力的重要原因。此外,通过分析人类大脑基因表达数据库,研究人员发现在阿尔兹海默氏症病人的大脑中BAZ2B和EHMT1表达量和线粒体内关键蛋白的表达量呈显著负相关,提示BAZ2B和EHMT1在人脑中也可以调控线粒体功能。
该研究结合多种模式动物,使用多种方法从不同层面解析衰老的调控机制,揭示了神经系统衰老的基因调控网络;阐明了BAZ2B在认知衰老中的作用,发现了BAZ2B这一全新的抗衰老靶点,为延缓大脑衰老提供新的理论依据和作用靶标。老年性神经退行性疾病发生在衰老的大脑环境下,理解大脑衰老的调控机制对于防治这些脑疾病至关重要。该研究成果不仅为改善老年人口的生活质量提供线索,而且还为老年性疾病的干预方法开发提供方向。因此该成果具有重大的理论价值和学术意义,并具有潜在的转化价值。
该项工作由博士研究生袁洁、常思源、尹世刚、刘至洋和程秀在研究员蔡时青与江陆斌的指导下完成,脑智卓越中心蔡时青研究组的刘喜娟、江强、高革等其他成员积极参与,并得到了脑智卓越中心非人灵长类研究平台、实验动物平台、分子细胞技术平台和光学成像平台的大力支持。该工作得到国家自然科学基金委员会、科技部、中科院和上海市项目的资助。
图注:(A)BAZ2B和EHMT1在衰老大脑中的表达水平(来自两个不同数据库的结果)。(B)BAZ2B和EHMT1的表达量与阿尔兹海默氏症病情呈正相关。(C)年轻和年老的WT、Baz2b+/-和Baz2b-/-小鼠的体重。(D)年轻和年老的野生型(WT),Baz2b杂合(Baz2b+/-),Baz2b敲除(Baz2b-/-)小鼠在新位置识别测试中的位置识别能力。(E)表观遗传因子调节线粒体功能和衰老工作模式图。
2月27日,《自然》期刊在线发表了题为《两个保守的表观遗传调控因子妨碍健康衰老》的研究论文,该研究由中国科学院脑科学与智能技术卓越创新中心(神经科学研究所)、上海脑科学与类脑研究中心、神经科学国家重点实验室蔡时青研究组与中国科学院上海巴斯德研究所江陆斌研究组合作完成。
衰老是生物体随时间推移各项生理功能逐渐退化,最后死亡的生理过程;衰老也是一些慢性疾病,如阿尔兹海默氏症、癌症、糖尿病最大的风险因素。健康长寿是人类美好梦想。目前科学家已经发现有上百个基因可以延长寿命,对长寿的生物学机理有了一定的认识。然而,延长寿命应以延缓老化,保持健康的行为和认知能力为前提,最近研究表明延长寿命不一定延缓衰老过程中的行为能力和认知功能退化。因此,如何实现老年人口在延长寿命的过程中保持健康的状态,减少失智或者生活不能自理的失能老人是亟待解决的,也是极具挑战的重要问题。
蔡时青研究组前期工作阐明了长寿基因不一定延缓衰老过程中动物的行为退化,发现提高神经递质可改善老年动物行为能力(Yin et. al.Journal of Neuroscience,2014),老年时期神经递质功能不同是个体之间存在衰老速度差异的重要原因(Yin et. al.Nature, 2017)。
在本项研究中,蔡时青研究组与江陆斌研究组合作,结合秀丽隐杆线虫、小鼠两种模式动物和人类大脑基因表达数据库寻找抗衰老靶标基因,解析衰老的调控机制。秀丽隐杆线虫是一种可以独立生活的微小动物(成虫体长仅1毫米),其遗传背景清楚、生活史短、行为清晰,是目前研究衰老的重要模式生物。研究人员首先利用秀丽线虫生活周期短的特点,以神经递质功能变化为指标,在全基因组水平上进行筛选、寻找调控衰老的基因,获得了59个候选基因。通过构建这些候选基因之间的相互作用网络,发现其中两个表观遗传调控因子BAZ-2和SET-6位于该调控网络的关键节点,并且主要表达在神经系统中。降低BAZ-2和SET-6功能显著提高老年线虫的神经递质水平,延缓衰老过程中线虫的行为功能退化。BAZ-2和SET-6人的同源基因分别为BAZ2B和EHMT1。在人类大脑中,BAZ2B和EHMT1的表达量随衰老逐渐增加,且与阿尔兹海默氏症病情进展呈正相关。另外,降低Baz2b的功能可以提高老年小鼠的认知功能,并缓解小鼠随年龄体重增加的现象。这些结果表明BAZ2B和EHMT1是重要的调控衰老进程的因子,是新的抗衰老靶标基因。
线粒体是细胞的能量工厂,衰老过程中线粒体功能下降是组织功能退化的重要原因。研究人员发现,BAZ-2/BAZ2B和SET-6/EHMT1通过调控线粒体功能改变衰老进程。BAZ-2/BAZ2B和SET-6/EHMT1结合线粒体功能相关基因的启动子区域,改变组蛋白的表观遗传修饰,进而调控这些基因表达。降低BAZ-2/BAZ2B和SET-6/EHMT1功能提高线虫或小鼠大脑的线粒体功能,这是老年线虫/小鼠维持较高行为能力的重要原因。此外,通过分析人类大脑基因表达数据库,研究人员发现在阿尔兹海默氏症病人的大脑中BAZ2B和EHMT1表达量和线粒体内关键蛋白的表达量呈显著负相关,提示BAZ2B和EHMT1在人脑中也可以调控线粒体功能。
该研究结合多种模式动物,使用多种方法从不同层面解析衰老的调控机制,揭示了神经系统衰老的基因调控网络;阐明了BAZ2B在认知衰老中的作用,发现了BAZ2B这一全新的抗衰老靶点,为延缓大脑衰老提供新的理论依据和作用靶标。老年性神经退行性疾病发生在衰老的大脑环境下,理解大脑衰老的调控机制对于防治这些脑疾病至关重要。该研究成果不仅为改善老年人口的生活质量提供线索,而且还为老年性疾病的干预方法开发提供方向。因此该成果具有重大的理论价值和学术意义,并具有潜在的转化价值。
该项工作由博士研究生袁洁、常思源、尹世刚、刘至洋和程秀在研究员蔡时青与江陆斌的指导下完成,脑智卓越中心蔡时青研究组的刘喜娟、江强、高革等其他成员积极参与,并得到了脑智卓越中心非人灵长类研究平台、实验动物平台、分子细胞技术平台和光学成像平台的大力支持。该工作得到国家自然科学基金委员会、科技部、中科院和上海市项目的资助。
图注:(A)BAZ2B和EHMT1在衰老大脑中的表达水平(来自两个不同数据库的结果)。(B)BAZ2B和EHMT1的表达量与阿尔兹海默氏症病情呈正相关。(C)年轻和年老的WT、Baz2b+/-和Baz2b-/-小鼠的体重。(D)年轻和年老的野生型(WT),Baz2b杂合(Baz2b+/-),Baz2b敲除(Baz2b-/-)小鼠在新位置识别测试中的位置识别能力。(E)表观遗传因子调节线粒体功能和衰老工作模式图。
编辑:李添奇
责任编辑:李伶
声明:转载此文是出于传递更多信息之目的。若有来源标注错误或侵犯了您的合法权益,请作者持权属证明与本网联系,我们将及时更正、删除,谢谢。