有一种守望相助,叫“岂曰无衣,与子同裳”,有一个共同的梦,叫“山河无恙,人间皆安”,自新冠肺炎疫情发生以来,我校的诸多国外合作院校、合作企业纷纷来信慰问,他们的每一句关心、每一声支持,都温暖着上理的每一步前行。
日本小森集团公司
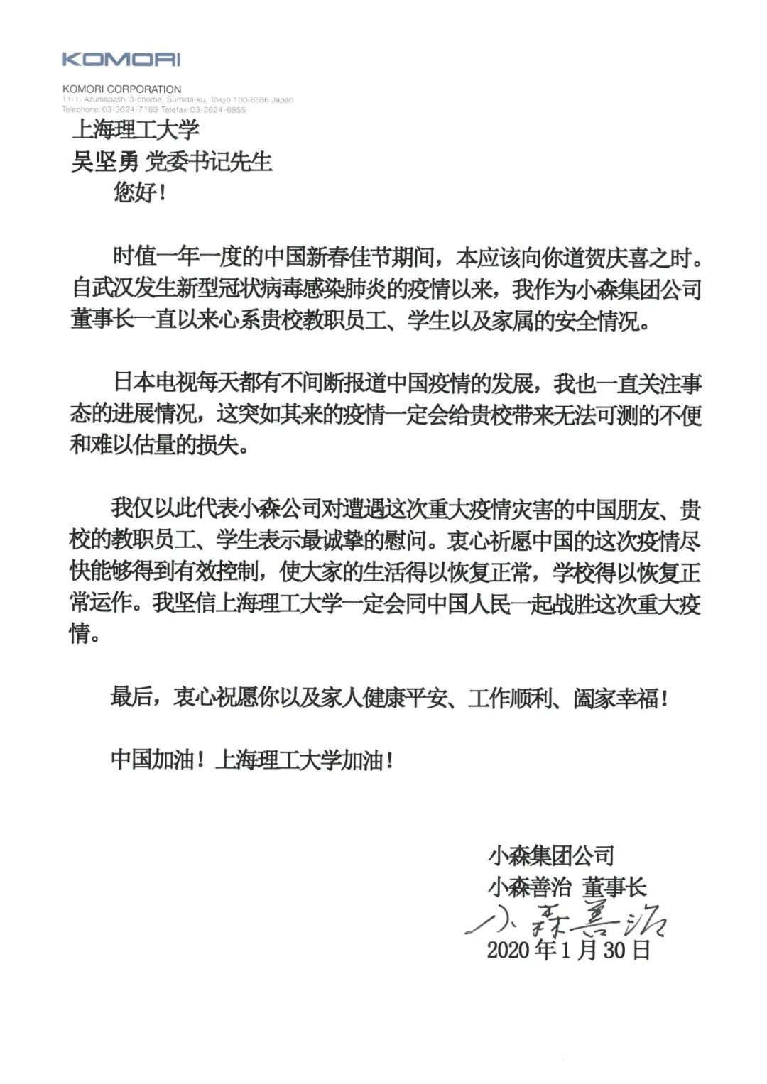
日本小森集团公司董事长小森善治,致信校党委书记吴坚勇,表示了对中国疫情的关注以及对我校师生的关心,并送上了诚挚的问候,衷心祈愿疫情得到有效控制,一切恢复正常。
“中国加油!上海理工大学加油!”
我们,一起加油!
英国利物浦约翰摩尔大学
英国利物浦约翰摩尔大学,教务长/首席运营官Mark Power致信校长丁晓东,表示了对我校、对所有中国留学生健康与安全的高度重视,并向我们表达了坚定不移的支持。
“我们的心与你们同在”我们必将走出阴霾,与你携手继续前进!
日本中央大学
日本中央大学校长福原纪彦及副校长白井宏,向我校发来慰问信,对我们正经历的一次巨大挑战表示了关心
并期待着疫情过后,继续双方之间的校际合作。
“山川异域,风月同天。中日人民,携手前进”一句话,道出了无尽的暖意。
世界各地
英国北方大学联盟、英国知山大学、德国汉堡应用技术大学、德国富特旺根应用技术大学、美国加州大学圣地亚哥分校等国外合作高校纷纷向我校发来慰问,表达了他们对我校师生的关切。
我们是休戚与共的人类命运共同体,疫情面前,你们的关心与问候将成为我们勇往直前的动力。
我们相信,携起手来,必将战胜疫情。
来源丨国际交流处
编辑:张子杰
责任编辑:李伶
声明:转载此文是出于传递更多信息之目的。若有来源标注错误或侵犯了您的合法权益,请作者持权属证明与本网联系,我们将及时更正、删除,谢谢。