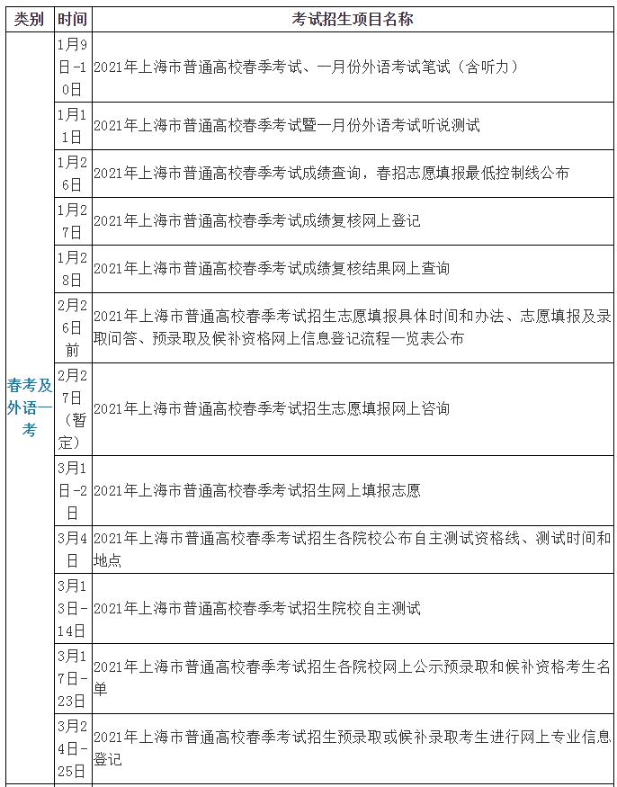
2021年第一季度上海有哪些重要考试?上海市教育考试院日前发布2021年一季度上海教育考试招生一览。除了已经结束的春考及外语一考之外,还有艺体类专业统考、高中学业考等时间安排。一起来看看↓
注意:
1. 本表中未单独注明网址的报名及成绩查询等均通过上海市教育考试院官网(www.shmeea.edu.cn)和官微“上海国子监发布”进行;
2. 表中未确定的各项教育考试及招生工作时间一旦确定,上海市教育考试院将及时通过官网和官微发布;
3. 各项考试招生项目具体时间和办法,请关注上海市教育考试院官网和官微。
作者:储舒婷
编辑:顾军
责任编辑:唐闻佳
*文汇独家稿件,转载请注明出处。