2021年是本市依据《上海市进一步推进高中阶段学校考试招生制度改革实施意见》(沪教委规〔2018〕3号)全面实施初中学业水平考试的第一年,学业水平考试计分科目设语文、数学、外语、道德与法治、历史、体育与健身和综合测试,总分由原来的630分提高至750分。
2021年中招招生政策与往年相比没有变化。今年符合中招报名条件的人数约8万余人,与去年基本持平。高中阶段学校招生计划数略有增加。
今年初中学业水平考试命题坚持全面落实立德树人根本任务,命题在兼顾学科基础知识和基本技能考查同时,更加注重能力导向,适度增强试题的开放性,引导教学对学生创新思维和问题解决能力的培养,成绩分布合理,符合预期。
经市中招领导小组研究确定,现将2021年本市高中阶段学校招生最低投档控制分数线公布如下:

备注:各招生学校将按照公布的招生计划和填报志愿的考生成绩,按序投档,自然形成学校实际录取分数线。
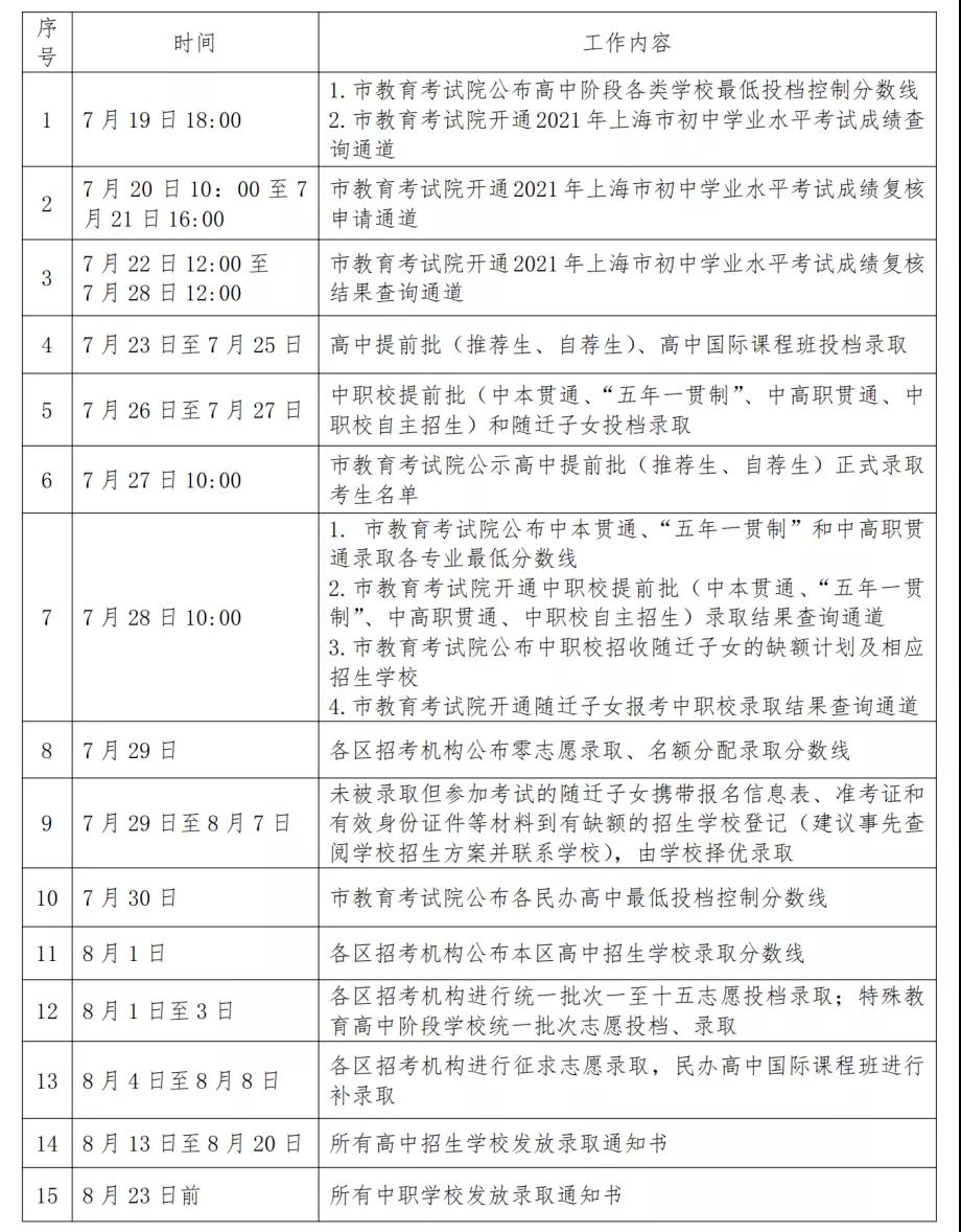
2021年上海市高中阶段学校招生录取工作日程

作者:张鹏
编辑:储舒婷
责任编辑:樊丽萍
*文汇独家稿件,转载请注明出处。