
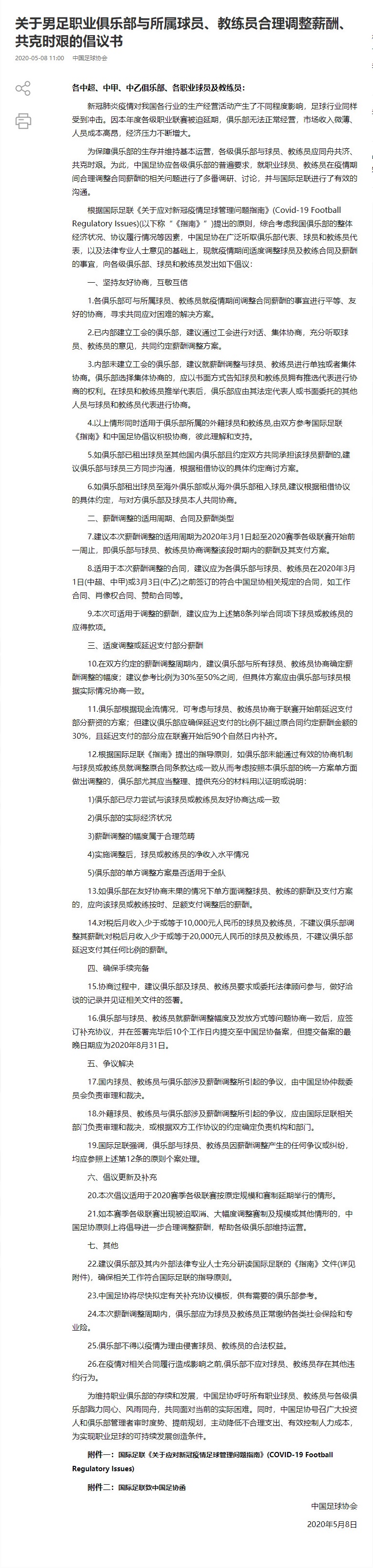
在经过长久的酝酿之后,中国足协今天终于公布了中国足球职业联赛的减薪方案,整个方案设计得相对较为详细,共有七大项26个条款。考虑到这项方案本身并不具备法律效力,因此中国足协将之命名为“关于男足职业俱乐部与所属球员、教练员合理调整薪酬、共克时艰的倡议书”,而这份倡议书的开头就明确表示:“各俱乐部可与所属球员、教练员就疫情期间调整合同薪酬的事宜进行平等、友好的协商,寻求共同应对困难的解决方案。”
关于降薪幅度,中国足协给出了30%到50%这样一个区间,具体方案则由俱乐部和所属球员、教练共同协商,薪酬调整的适用周期为2020年3月1日起至2020赛季各级联赛开始前一周。除去降薪选择外,中国足协还提出了延迟付薪的概念,但建议俱乐部应确保延迟支付的比例不超过原合同约定薪酬金额的30%,且延迟支付的部分应在联赛开始后90个自然日内补齐。
与此同时,中国足协还在倡议书中制定了部分低收入球员、教练的保护条款:对税后月收入少于或等于10000元人民币的球员及教练员,不建议俱乐部调整其薪酬;对税后月收入少于或等于20000元人民币的球员及教练员,不建议俱乐部延迟支付其任何比例的薪酬。
为避免降薪后出现过多的法律纠纷,中国足协在倡议书中多次强调俱乐部和球员、教练需要平等协商,还特别提出“建议俱乐部及球员、教练员要求或委托法律顾问参与,做好洽谈的记录并见证相关文件的签署。”
在发布了这份倡议书之后,中国足协在降薪问题上已经完成了自己应尽的义务,但整个职业联赛最终会有多少俱乐部响应倡议,完成最终的降薪,却依然是一个未知数。
倡议书全文见下图:

作者:陈海翔
编辑:吴雨伦
责任编辑:沈雷
*文汇独家稿件,转载请注明出处。