
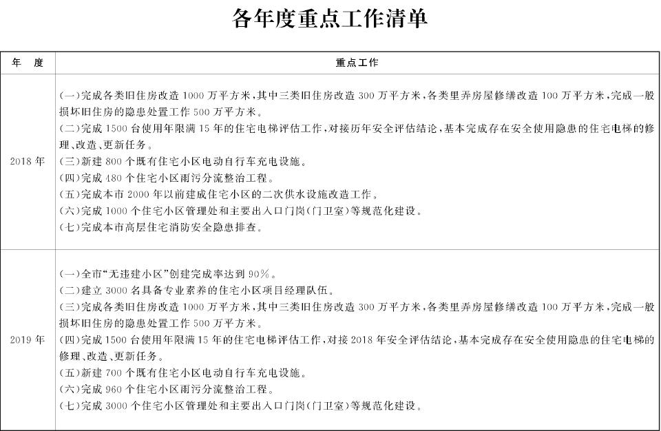
上海市政府门户网站“中国上海”今天发布《上海市住宅小区建设“美丽家园”三年行动计划(2018-2020)》,主要包括总体要求、主要任务、保障措施等部分,并拟定各年度重点工作清单,其中2018年7项,2019年7项,2020年9项。


到2020年实现的目标由三部分组成:
提升住宅小区运行安全水平,让小区更安全。全市完成各类旧住房修缮改造3000万平方米,其中,三类旧住房综合改造900万平方米,重点包括二级旧里以下房屋300万平方米和直管公房280万平方米;全面完成排查发现的1365万平方米一般损坏老旧住房的安全隐患处置工作;完成4000台使用满15年的住宅电梯安全评估工作,基本完成存在安全使用隐患住宅电梯的修理、改造、更新任务,实现使用满15年以上的老旧住宅电梯运行安全远程监测全覆盖;新建2000个既有住宅小区电动自行车充电设施;推进住宅小区安防监控系统改造更新;开展高层住宅消防安全隐患排查整治。
改善住宅小区公共管理秩序,让小区更有序。全市“无违建小区”创建完成率达到90%;完成5000个住宅小区管理处和主要出入口门岗(门卫室)规范化建设;完善共享停车机制,加强停车管理,疏解住宅小区机动车停放矛盾;培育30家品牌物业服务企业,建立1万名具备专业素养的住宅小区项目经理队伍;全面推行业主委员会规范化建设,符合条件的住宅小区业主委员会组建率达95%,业主委员会规范运作达标率达75%以上;符合条件的小区业委会党的工作小组组建率达100%;住宅小区党建联建示范点达到700个。
促进住宅小区环境整洁,让小区更干净。基本实现住宅小区垃圾分类和绿色账户全覆盖,住宅小区生活垃圾、装修垃圾实现规范投放、及时清运;完成2400个住宅小区雨污分流整治工程;完成本市2000年以前建成住宅小区的二次供水设施改造,全面实现本市住宅小区供水企业管水到表;重点整治楼宇门栋广告乱张贴、楼道乱堆物,全面推行住宅小区公共区域清洁维护标准,净化小区环境。
文:史博臻
责任编辑:朱伟
*文汇独家稿件,转载请注明出处。