点击关注文汇APP、微博、微信
文汇app
文汇公众号
文汇报微博
首页
热点
时政
娱乐
文化
城事
教育
环球
国内
笔会
健康
视频
体育
评论
科技
文汇讲堂
文汇学人
读书周报
视觉
专题
活动
文汇报
解放日报
新民晚报
上海日报
新闻晨报
东方早报
申江服务导报
i时代报
文学报
上海法治报
社区晨报
新民周刊
推荐
>
推荐
相关文章
疫情期间怎么找工作?企业怎么招人?上海...
3小时400多签名,这块通告板令人泪目!上...
【手把手教您网上信访①】多种网上信访渠...
金平:与新中国民法事业同行 | 兴亡匹夫...
【新时代新作为新篇章】高水平地方高校建...
推荐文章
什么时候可以不戴口罩?哪些人群必须戴口...
普通人在窗口拍下的疫情百态,1300余封投...
“感染就感染了吧”,美国大学生仍在迈阿...
这个“首例”要警惕!入境后集中隔离必须...
不疯魔不成活!那些被疫情“耽误”的雕塑...
叔本华:钱,对于人来说意味着什么?
CBA外援讲述疫情期间从洛杉矶回中国经历...
堪比大片!武汉汉口火车站全面消杀
杨绛的最后20年:世间至重的笑、痛、孤、...
雪夜折返,只为给患者一个拥抱
排行榜
南怀瑾:人生不能犯的三个错误
潜伏在中国高层的九大间谍大案
中国五千年5大历史定律,也是人生定律
蒋勋:住在简陋平房里,却过着最富足的生活
《纽约时报》:为什么名校毕业的亚裔孩子...
孔子:一个人是否值得深交,需看清楚这5点
最具牺牲精神的英国小村庄:阻击黑死病,...
张爱玲的“塑料姐妹情”:“好友”背后杠...
陈超:疫情防控阻击战中的信息情报
逼走两任国家总理,烧外交部长豪宅,砸鲁...
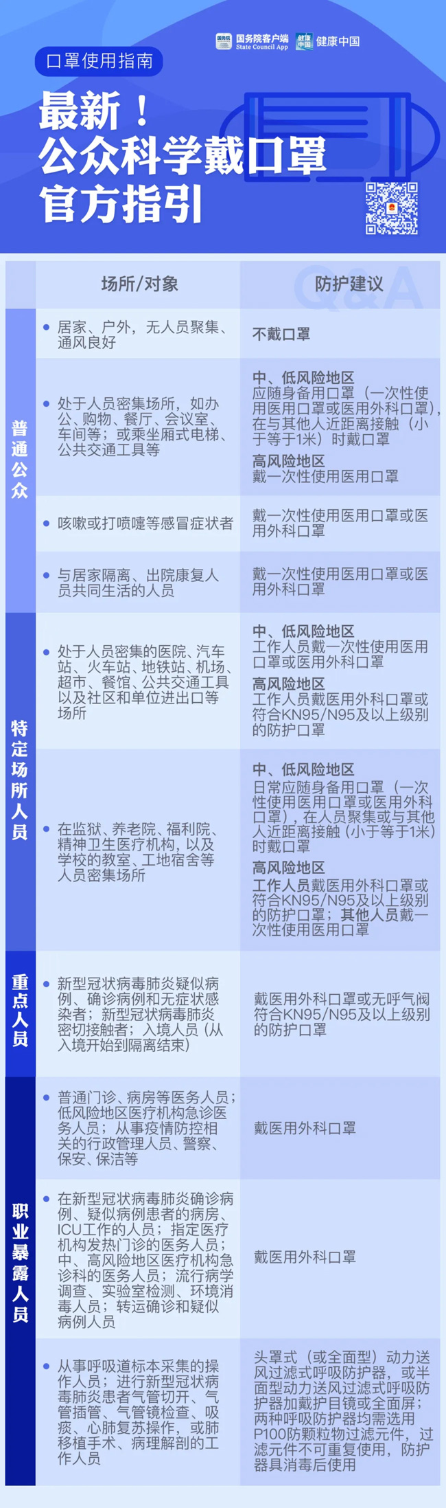
什么时候可以不戴口罩?哪些人群必须戴口罩?一图说清楚!
日期:2020年03月23日 11:14:14 作者:中国政府网
编辑:张子杰
责任编辑:李伶
声明:转载此文是出于传递更多信息之目的。若有来源标注错误或侵犯了您的合法权益,请作者持权属证明与本网联系,我们将及时更正、删除,谢谢。
分享到:
文汇网 ● 版权所有 All Rights Reserved ICP许可 沪 B2-20150001 号 Copyright(c)2004 沪公网安备 31010602000205号