放假啦!
校园生存大礼包等你来拆
指南在手 招招都有
目录
开学安排
图书馆
档案馆
邯郸、江湾校区菜鸟驿站
校车
校门
公共教学楼
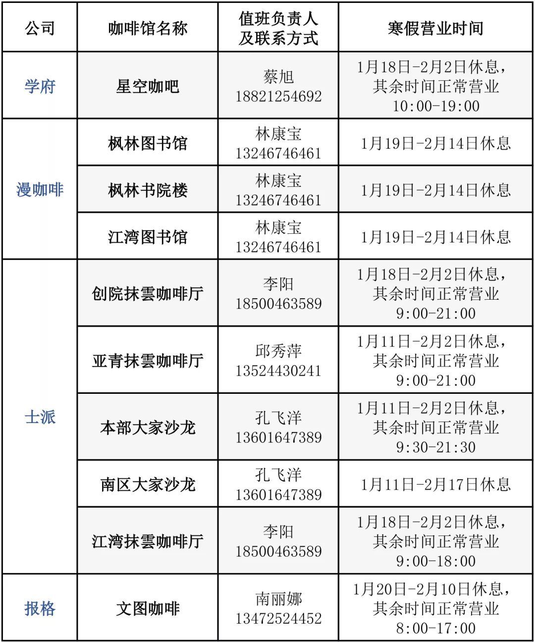
食堂、咖啡厅
医疗保健中心
体育馆
公共浴室
总务处代理签署合同章安排
财务处
保卫处一站式服务大厅
开学安排
本科生开学时间
学生应于校历规定的注册日(2020年2月23日)到校注册。学生可在注册日当天到邯郸校区第五或第六教学楼一层各教室门口、枫林校区第二教学楼二层各教室门口的电子班牌处通过“刷脸+一卡通验证”的方式进行新学期注册。
未采集照片的学生需携带学生证和一卡通到指定教室(邯郸校区第五教学楼5102、5104教室,枫林校区第二教学楼2201教室),经工作人员核对校验后,再在电子班牌上点击“人脸录入”菜单,按照提示完成照片采集操作,随后进行新学期注册。完成刷脸注册的同学,请在新学期第三周前将本人学生证统一交至所在院系教务办公室加盖注册章。
学生也可在注册日上班时间(上午8:30-11:30、下午1:30-4:30)到所属院系(管理院系)教务办公室办理注册手续。其中,医学类2019级各专业学生、以及2018级临床医学八年制专业和公共事业管理专业的学生,请于注册日到光华楼西辅楼104教室注册。
2020年2月24日新学期开学上课。
学生因故不能于注册日到校注册的,须填写《复旦大学本科生推迟注册申请表》,向所属院系(管理院系)申请推迟注册(申请表由院系备案留存),推迟注册以两周为限。获准推迟注册的学生,须在申请推迟期限内到所属院系(管理院系)教务办公室办理补注册手续。注册须由学生本人持学生证办理,严禁代办。医学类学生请根据医学教务处的通知办理补注册手续。如因特殊原因超过两周仍不能到校注册且不需要办理休学的学生,须填写《复旦大学本科生推迟注册申请表》及请假申请情况说明,至教务处学务管理办公室(邯郸校区第一教学楼1111室),医学类学生至医学教务处(枫林校区东一号楼101室)办理请假手续。
截至2020年3月6日17:00,未办理请假手续、推迟注册申请未获批准或获准后逾期未注册者,除因不可抗力等正当事由以外,予以退学处理。
本科生补考/缓考
本专科生需补考者,请于2020年2月18日(上午8:30-11:30、下午14:00-16:30)到开课院系申请补考(其中,计算机公共课程的补考申请在邯郸校区老逸夫楼6楼602-5房间办理)
学生也可在网上申请补考(体育课除外)。网上申请补考时间为:2020年1月9日9:00-2月17日17:00
研究生开学时间
全日制研究生老生的注册时间为 2020 年 2 月 21 日(周五)上午 8:00-11:30,下午 1:30-5:00。注册地点为所在院系的研究生管理部门
非全日制研究生老生注册,院系可在 2 月 21 日至 2 月 23 日之间(周五至周日)自行安排,注册地点为所在院系的研究生管理部门。具体安排院系自行决定并通知学生
自助注册服务本学期仍计划开放使用,具体安排于开学前另行通知
图书馆
1.寒假期间,馆际互借服务和通借通还服务暂停。若有特殊需求,读者可提出申请,经核准后作个别处理。校外用户的科技查新和查收查引服务暂停。校内用户的科技查新和查收查引出报告周期会延长,请提前预留时间委托
2.本学期最后一次通借通还时间为1月17日(周五),下学期第一次通借通还时间2月21日(周五)
3.2019年1月13日(周一)系统关闭预约功能;2月17日(周一)系统开放预约功能
寒假还书到期日延长至2020年2月27日,预约书保留延长到2020年3月5日。
文科图书馆寒假开放时间
理科图书馆寒假开放时间
光华楼古籍阅览室寒假开放时间
医科图书馆寒假开放时间
江湾图书馆寒假开放时间
张江图书馆寒假开放时间
档案馆
1.档案利用
每周一、周四8:00~11:30 ,13:30~16:30对外接待
邯郸校区:档案馆105室,电话:55664140
枫林校区:康泉图书馆10楼,电话:54237046
2.校史馆
1月23日—2月3日闭馆。其他时段开放时间不变,即每天8:30—11:30,13:30—16:30开放。预约电话:021-65643609
3.《共产党宣言》展示馆(陈望道旧居)
1月24—29日闭馆,其他时段开放时间不变,即每周二至周六9:00—11:30,13:30—16:30开放。预约电话:021-65642527
邯郸、江湾校区菜鸟驿站
2月3日起各站点恢复正常服务时间。
寒假期间如有急件需要领取,可致电菜鸟驿站服务电话17858860862
校车
1.学生放假第一周(1月12日-1月19日)执行原有日常班次,不做调整
2.教职工寒假轮休期间(1月20日-2月17日)按以下校车时刻表运行。其中“1月20日-2月17日”日期间的双休日及春节放假期间(1月24日-1月30日)所有校车停运
3.2月18日,各校区校车全部恢复日常班次运行
如遇车辆故障等不确定因素导致车辆未能准时到达发车点,对驾驶人员服务态度有意见或有物品遗忘在车上,可致电校车运行监督电话:65640000总务处校园生活平台反映相关情况。
校门
保卫处将于寒假教职工轮休期间(1月20日至2月17日)对校门运行规则进行临时调整,现将有关事宜通告如下:
一、查证方式和时间
1.高峰期间抽查(7:00-9:00,11:00-13:00,16:00-18:00)
2.非高峰期间普查(除以上时间段外)
二、进校凭证
1.本校师生凭校内一卡通、工作证等证件进出校园
2.在校内各单位工作的临时人员凭临时出入证进出校园
3.校外人员出示有效身份证件,说明事由后登记进出校园
三、其他事项
执行寒假校门运行规则期间,保卫处将加大巡逻力度,保障校园安全。如遇突发事件,校门进出规则将根据实际临时调整,具体通知可浏览保卫处网站(http://baoweichu.fudan.edu.cn)
其他校区参照以上规则执行,假期期间如有疑问,请拨打值班电话65642221或18117320181进行反映。
公共教学楼
邯郸校区
1月12日至2月16日,开放第三教学楼、第五教学楼。春节期间(除夕、正月初一、初二、初三)所有教学楼关闭
三教保安、物业值班地点:三教3107;电话:65642883
五教保安、物业值班地点:五教5107;保安值班电话:65642889,物业值班电话:65642472
枫林校区
1月12日至2月16日,开放第二教学楼一楼。春节期间(除夕、正月初一、初二、初三)所有教学楼关闭
教学楼物业白天值班地点:二教2101B;电话:54237162、15618336317
教学楼物业晚间值班电话:54237162、15000586070
张江校区
1月12日至2月16日,开放第二教学楼2204、2304教室。春节期间(除夕、正月初一、初二、初三)所有教学楼关闭
教学楼物业白天值班地点:二教2106;电话:51355703。
教学楼物业晚间值班电话:51355012(24小时)
江湾校区
1月12日至2月16日,开放B楼智华楼JB101、JB102、JB103教室。春节期间(除夕、正月初一、初二、初三)所有教学楼关闭
教学楼物业白天值班地点:智华楼210室;电话:31245882
教学楼物业晚间值班地点:江湾校区生活服务平台;电话:31245888
所有教学楼、教室开放时间:8:00-22:30
寒假期间教学楼通宵教室不开放
教室开放数量由保卫处、物业管理中心根据单个教室使用率满50%进行灵活调控
2月17日起,所有教学楼恢复正常开放
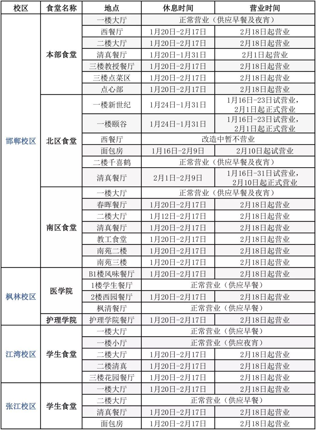
食堂、咖啡厅
医疗保健中心1. 邯郸校医院
寒假轮休期间(1月20日至2月17日),内科、外科、防保科、化验室、推拿科、注射、输液、换药室、药房、收费、挂号照常开诊,部分(1人)科室的开诊日期为:
轮休期间的上班时间为:
周一至周五:
上午8:00-11:30
下午13:30-16:30(其中周二下午13:30-15:00)
学生在双休日、春节期间(1月24日至1月30日)请到简易门诊就诊
2. 枫林门诊部
寒假轮休期间全科门诊开放,具体时间为:
周一至周五:上午8:00-11:30
下午13:30-16:30
(其中周二下午13:30-15:00)
部分(1人)科室的开诊日期为:
化验:2月12至2月17日
口腔科:2月12至2月17日
春节期间(1月24日至1月30日)及双休日停诊
3. 江湾、张江保健站
寒假轮休期间工作时间为周一至周五9:00-16:00,春节期间(1月24日至1月30日)及双休日停诊
体育馆
1. 邯郸校区北区体育馆
春节期间(1月24日至1月27日)开放时间为8:30-20:30;其余时间正常开放,开放时间为7:00-22:00
邯郸校区北区物业24小时服务电话:65643535
2. 邯郸校区南区公共体育场馆
寒假期间正常开放
(1)正大体育馆开放时间为8:00-22:30
(2)南区健身房开放时间为8:00-22:30
(3)乒乓房开放时间为8:00-21:30
(4)南区田径场开放时间为5:00-8:00,11:30-13:30,18:00-22:30
(5)邯郸路田径场开放时间为5:00-8:00,11:30-13:30,20:00-22:30;邯郸路足球活动场开放时间为8:00-18:00
(6)南区网球场开放时间为8:00-22:00
(7)南区篮球场开放时间为8:00-22:00
(8)南区排球场开放时间为8:00-22:00
(9)南区步行街球场开放时间为8:00-17:00
邯郸校区南区物业24小时值班电话:65642570
3. 枫林校区寒假期间体育场馆
寒假期间正常开放
(1)学生体育活动中心开放时间为8:00-21:30
(2)综合体育馆:田径场开放时间为6:00-23:00;负1楼场馆开放时间为6:00-22:00
枫林校区物业24小时值班电话:54237162
公共浴室1. 邯郸校区东区公共浴室
1月13日-2月1日开放时间为15:00-22:30;2月2日-2月16日暂停开放;2月17日起恢复正常开放
2. 邯郸校区本部公共浴室
1月13日-2月1日暂停开放;2月2日-2月16日开放时间为15:00-22:30;2月17日起恢复正常开放
3. 邯郸校区南区公共浴室
1月13日-1月19日正常开放;1月20日-1月23日、1月28日-2月16日开放时间为15:00-22:30;1月24日-1月27日暂停开放;2月17日起恢复正常开放
邯郸校区北区、东区物业24小时服务电话:65643535
邯郸校区南区物业24小时服务电话:65642570
总务处代理签署合同章安排
我处寒假期间(1月20日-2月17日)合同盖章日期做如下安排:
2020年1月23日(周四)下午13:30-17:00
2020年1月31日(周五)下午13:30-17:00
2020年2月6日(周四)下午13:30-17:00
2020年2月13日(周四)下午13:30-17:00
寒假期间各单位可于上述时间段至500号楼313室进行合同盖章
财务处
根据学校办公室《关于2020年寒假安排的通知》,财务与国有资产管理处寒假期间(1月20日至2月17日)对外集中处理业务时间如下:
邯郸校区:周一、周三、周五
枫林校区:周一、周三
江湾校区:周一、周三
张江校区:周一
各校区对外服务时间均为:
上午 8:30----11:30
下午 1:30----16:30
保卫处一站式服务大厅
服务时间:8:00-17:00(法定节假日除外)
治安服务窗口电话:65642221 65642001
寒假已至
年关将近
希望大家在岁末烟花升空时
许下的美好都能如愿
2020百事如意
来 源
图书馆、档案馆、总务处、财务处、保卫处、教务处等
声明:转载此文是出于传递更多信息之目的。若有来源标注错误或侵犯了您的合法权益,请作者持权属证明与本网联系,我们将及时更正、删除,谢谢。